松江HJ–9402A-120/300/600/1200消防应急广播设备接线技术安装
在使用设备之前,请务必仔细阅读使用说明书,以便了解其性能及使用方法。
1. 产品特点
⑴. 产品按 消防最新标准《GB16806-2006及第1号修改单》、《GB50116-2013》设计。
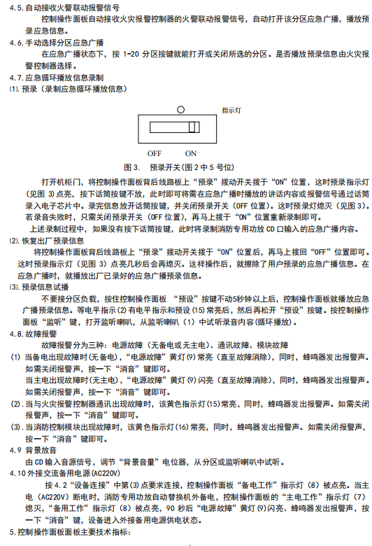
⑵. 产品为消防联动控制系统中应急广播设备。
⑶. 产品与消防专用功放配套,用于消防应急广播。
⑷. 产品与消防火灾报警控制器配套,用于火警联动应急广播。
⑸. 产品适合于商务办公、超市、商场、工厂、地下室、学校和娱乐场所等。
⑹. 产品不适用于一般广播扩音机及家庭音响娱乐使用。
2. 概述
该系列消防应急广播设备包含HJ-9402A-120、HJ-9402A-300、HJ-9402A-600、HJ-9402A-1200四款,是本公司在HJ-1757B系列消防应急广播设备基础上,按消防新标准要求进行重新改进设计,本产品性能和 指标执行《GB16806-2006及第1号修改单》、《GB50116-2013》 标准。
HJ-9402A-系列消防应急广播设备,由 HJ-9402A-KZCZ 消防应急广播设备控制操作面板、SW/SZ 系列功 放二部分组成。与相应的火灾报警控制器(联动型)、检测模块、吸顶音箱、外接交流备用电源等配套可 组成相应的消防应急广播系统。
该控制操作面板产品是本公司在HJ-9402消防应急广播设备操作面板与HJ-9402消防应急广播设备控 制面板基础上,按消防新标准要求进行合二为一改进设计。
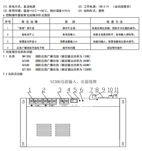
消防应急广播设备控制操作面板具有:电子放音、录音和应急广播功能,电源故障、通信故障、模块 故障和电平指示功能,自检、消音、预录、直播、背景和监听等功能。录音部分有内置电子录音模块,可 录制 30 分钟以上语言信号或报警声,并备有超音频发生器,经功率放大后输出,送入消防广播各分区的 广播网络系统检测和控制,监测广播信息传输线路断路、短路故障。可手动选择广播分区(最多为 20 个分 区),并设有分区启动和分区故障指示,启动、停止和锁键指示等功能。手动状态下,可任意选择打开 1-20 个分区(或一个楼层)应急广播。在受控状态下,可接收来自火灾报警控制器的消防联动报警信号,并能自 动打开所属分区应急广播。 SZ 系列功放,按系统要求进行重新设计,具有高可靠性定压式功率放大器,额定音频输出 120V~, 带有开路、短路、过压和过流及过温自动保护电路。信号输入由应急广播控制操作面板音频输出提供,并 备有 CD 口音源输入/接联输出、AC220V 备电输入等接口,有 SZ300、 SZ600、SZ1200 三种规格。 SW120G 功放,是专为应急广播而设计的高可靠性定压式功率放大器,是在 SW500G 功放基础上,按系 统结构要求进行重新设计,具有高可靠性定压式功率放大器,额定音频输出 120V~,带有开路、短路、过 压和过流及过温自动保护电路。信号输入由应急广播控制操作面板音频输出提供,并备有 CD 口音源输入、 AC220V 备电输入等接口。
3. 控制操作面板部分名称和功能
3.1 控制操作面板前面板(图1)












苏公网安备32058102002172号
客服1